Instance Verification Kit (IVK)
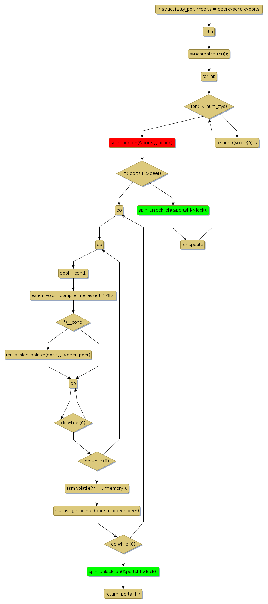
spin lock @ [46003+30+/linux-3.19-rc1/drivers/staging/fwserial/fwserial.c]
Instance Signature: lock
|
The Matching Pair Graph:
|
|
Function Name
|
Control Flow Graph (CFG)
|
Events Flow Graph (EFG)
|
Source Correspondence
|
|
fwserial_find_port
|
|
|
[45639+18+/linux-3.19-rc1/drivers/staging/fwserial/fwserial.c]
|